为满足广大群众旺盛的艺术学习需求,持续向广大群众奉献上更多更优质的文化服务,海淀区文化馆即将推出2022年第三期线上直播课程啦!本期课程将开设个56教学班,计划招收1680名学员,涵盖音乐、器乐、舞蹈健身、书画等等丰富多彩的课程,于6月6日起将陆续采用钉钉平台直播授课。大家足不出户,在家就可以享受免费的文化大餐!赶快来报名吧!一起快乐学“艺”!

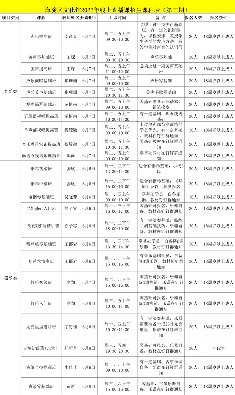
一、课程安排

二、 报名条件
1、遵守中华人民共和国宪法和法律;
2、具体要求详见课程表内各个科目要求。
三、报名须知
1、每人每期限报一门课程,超过一门课程则所有报名无效,请大家严格遵守;
2、请大家珍惜公共文化服务资源,报名学员需保证线上出勤率,无故旷课或事假超过两次,将取消下期报名资格。
四、报名时间
为保证公开、公正、公平,所有课程均在文旅@海淀数字平台报名。
开网时间:
5月30日10:00—5月31日24:00(音乐、器乐类)
温馨提示:
疫情期间,大家居家办公,有问题请加以下钉钉第三期直播课咨询群提问。如果碰到钉钉未激活情况,请致电钉钉客服进行咨询或百度搜索“如何激活钉钉软件”,按提示自行激活。建议先学会使用钉钉软件后再报名。

五、报名步骤
(一)实名认证
该培训活动每个班级名额有限,需要用户进行实名认证时候输入身份证号,并上传身份证个人信息面照片,或户口个人信息页。注册成功后,点击【我的】→【实名认证】完善个人信息等待系统审核。(一个手机号和身份证号只可认证一次)
温馨提示
1、实名认证选择“身份证认证”为系统自动审核是否通过;选择“户口本认证”会由人工审核是否通过,正常情况下您提交以后1个工作日以内可以完成认证审核,审核时间:工作日9:00—18:00,请耐心等待。建议大家尽量优先选择“身份证认证”更快一些。
2、如替老人或孩子报名,请提前为老人或孩子注册好账号并实名认证。实名认证提交的资料应为学员本人的资料,否则报名无效。
(二)报名
进入数字平台首页——查找相关报名链接(首页热门推荐板块)——查看课程表——点击“我要报名”—选择想要参加的培训课程,并勾选报名人(若点击方框无反应,可点击报名人的姓名或者电话,勾选成功后方框内会出现对勾。)——点击确定(报名时间开始之前,报名倒计时按钮会变为“确定”按钮)——再次点击确认订单(显示排队中请勿关闭)——完成报名流程。
注:如果您已实名认证,但是报名人下方的名字为灰色,可能为您的年龄不符合报名要求;若报名课程无法选中,则表示该课程人员已经报满。
(三)验票
1、已报名成功的学员会收到数字平台的短信通知,收到通知后请登入数字平台,在首页——右下角“我的”—— “活动订单”或“我的订单”——查询报名二维码。可事先将二维码截图保存。
2、报名成功的学员请于5月31日下午三点后找到所报班次老师的钉钉二维码,长按扫码添加班级群,并输入学员真实姓名+报名手机号,否则不予通过,无法上课。如果当天不能加上,第二天再添加一次,有时候APP每天添加会有人数限制。
3、工作人员会在钉钉班级群统一验证订单二维码截图,请您提前保存好。
六、授课教师钉钉群
音乐类
崔珊珊老师,毕业于内蒙古大学艺术学院,声乐专业。


李逢春老师,声乐专业,毕业于中央乐团社会音乐学院。

汤博南老师,毕业于中央音乐学院硕士


王琛老师,青年抒情花腔女高音,中央音乐学院硕士研究生


郑雨老师,毕业于中国音乐学院

祝毓徽老师,毕业于中国音乐学院


器乐类
高翔老师,笛子硕士,毕业于中国戏曲学院


黄新老师,毕业于首都师范大学音乐系,音乐教育专业

栾海佳老师,毕业于天津音乐学院

史佳佳老师,毕业于中国音乐学院

王邵岩老师,毕业于中国音乐学院


吴晓菲老师,毕业于北京师范大学艺术系音乐教育专业

徐子零老师,毕业于中央音乐学院,二胡专业硕士


张欣


任新月老师,毕业于中央音乐学院
